2019年我校将参加的普通高考招生咨询会
来源🦅🌩:招生与继续教育处 发布日期⛄️🐄:2019-07-15 浏览:14069次

为帮助广大考生深入了解我校办学实力及专业特色、教育教学水平,准确把握2019年福建省招生政策,科学选报专业志愿👉🏿,我院将参加福建省各大媒体于7月下旬在各地市举办的专场咨询活动🫀🫱🏿,与广大考生及家长面对面沟通交流👮🤯,现场指导考生科学合理填报志愿,外地市考生可选择就近到会咨询。咨询会坚持公益性和服务性原则🚲,不向考生🏊🏼‍♀️、家长和参观者收取任何费用,欢迎考生及家长充分利用面对面的咨询机会向各院校招生老师多了解信息并请互相转告!

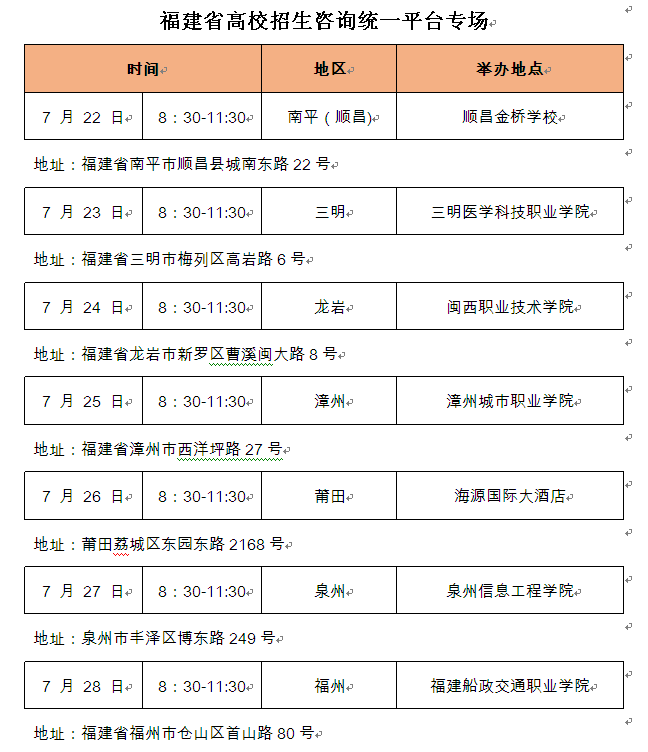
附🐶:2019年专科批志愿填报咨询会活动时间、地点



咨询会现场人如潮水🧑🏼‍🍼,如何在最短的时间,向高校招生老师提出最重要的问题?以下重要提醒一定要记住👮🏿:

       1.不要问无效问题🤜🏿。类似“你们学校今年的分数线是多少🤘🏻?今年这个专业会收多少分👐🏻🏕?”这样的问题,都是无效的提问,无法得到肯定的回复。要知道,2019年各院校分数线都需要根据考生填报志愿的实际情况来定👮‍♀️🏊🏽,招生老师也无法提前预测具体分数线。

       2.提前梳理疑问。建议考生和家长最好提前把疑问列出来,现场照单提问𓀊,更简捷👐🏿、迅速,还不会遗漏问题。此外,考生在咨询前要记得告知老师自己的分数、排位,以及意向的专业💣,这样老师回复起来可以更加高效🪂。


彩神Vll专业提供👁🖐🏽:彩神Vll🚵🏻、等服务,提供最新官网平台、地址、注册、登陆、登录、入口、全站、网站、网页、网址、娱乐、手机版、app、下载、欧洲杯、欧冠、nba、世界杯、英超等,界面美观优质完美,安全稳定,服务一流,彩神Vll欢迎您。
彩神Vll