部门概况
新闻中心
通知公告
新闻动态
规章制度
学生资助
创业青春
健康教育
下载中心
安全保卫
搜索
网站首页
部门概况
新闻中心
通知公告
新闻动态
进入栏目 »
规章制度
学生资助
创业青春
健康教育
下载中心
安全保卫
廉政清风
团学支部党建
学工宝典
游客,您好!
马上登录
首页
新闻中心
通知公告
详情页
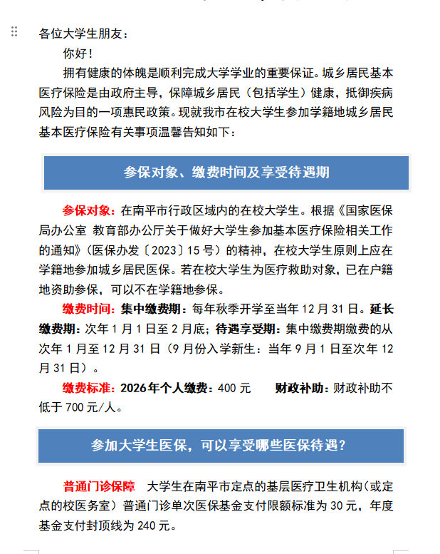
“青春有医保 健康有保障” ——大学生医保,守护你的每一刻
来源:学工处
发布日期:2025-09-29
浏览🫅:218次
上一条🦸🏼♀️:
关于表彰学院2024-2025学年“文明班级”、“文明宿舍”、“班级环卫先进集体”的决定
下一条:
彩神2024-2025学年校级奖学金获奖学生名单公示
相关栏目
新闻中心
通知公告
新闻动态
推荐文章
关于在校大学生购买优惠火车票的通知
欢迎参与 | 彩神辅导员工作压力心理自测
♥ ♥ 学院大学生勤工助学岗位在线申请通道 ♥ ♥
凝聚共识谋发展 融合共进谱新篇——学院召开中职学生管理工作专题座谈会
学院成功举办“健康不下线·青春永在线”大学生青春健康主题日活动
学院开展2025年校纪校规教育主题班会活动♦️,筑牢学生纪律防线
CopyRight © 彩神学生工作处(学生工作部)
备案号👨🏻🎓:
闽ICP备30040598号
技术支持:网络信息中心
搜一搜🧖🏿♀️🧢,更方便
搜索
彩神Vll推荐信誉平台
🔊祝大哥2025新的一年里蛇转乾坤,旗开得胜,一路长红,财运缠身,前程似锦,一路辉煌💸💸
彩神-官网登录
🔥新平台开业,注册开户,待遇丰厚
彩神ll手机注册
高赔率,首存豪礼,彩票包赔
彩神8开户
注册绑卡有礼,超高反水,信誉保障
彩神争霸平台
多种彩票玩法,最权威彩票游戏平台
🔊🔊🔊
彩神cs官网
提供
快3
🕵🏿♂️、
时时彩
、
六合彩
、
赛车
🌰🥷🏽、
棋牌游戏
、
彩票投注
等各类游戏娱乐
打造顶级的网上娱乐平台,界面美观,速度快,服务优质,安全稳定,带给您最佳游戏体验。
全网最佳信誉平台真诚欢迎您!!!
更多87彩票网担保平台
彩神Vll专业提供:
彩神Vll
🧏🏼♂️、
、
等服务,提供最新官网平台、地址、注册、登陆、登录、入口、全站、网站、网页、网址、娱乐、手机版、app、下载、欧洲杯、欧冠、nba、世界杯、英超等,界面美观优质完美,安全稳定,服务一流,彩神Vll欢迎您。
彩神Vll